资质问答
24小时服务咨询热线
VX:zjwh365

扫一扫,关注我们
申报攻略!福建职称申报系统平台及详细流程
发布时间:2025-11-17 14:42:41
福建职称评审系统上线后,所有职称评审均需线上转递,耗时耗力最大的是业绩资料维护,您说呢?欢迎评论区交流~全国职称申报系统(https://sl.pidiqi.com/Vzyiia)

厦门评审核心要求划重点:
1. 学历+年限要达标:大专满6年/本科满4年(中级见图2),学历年限不够的宝子先补短板!
2. 业绩是硬通货:重点放厦门本地项目(比如市政、建筑、机电类),要写清项目规模、个人职责、量化成果(例:负责XX小区机电工程,节省成本15%)
3. 论文/专利加分项:省级期刊论文1-2篇,有实用新型专利直接加分,早准备早省心!
4. 社保要求:厦门社保连续缴纳满1年以上,断缴的赶紧补缴核实~
福建省职称评审全流程指南
一、申报前准备
1.确认资格
登录福建省人社厅/行业官网(https://sl.pidiqi.com/B7jU7f),核查学历专业、工作年限、业绩要求。
2.整理材料
业绩证明:项目报告(需标注个人贡献)、论文、获奖证书。
继续教育:完成规定学时(线上/线下),在“继续教育平台”同步学时记录。
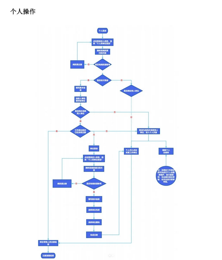
二、提交申报材料
1.系统填报
登录“职称评审管理信息系统”,填写信息并上传材料(PDF/扫描件)。
2.单位审核
材料提交后,单位审核真实性→报送上级部门。
三、评审流程
1.资格审查
部门核验材料真实性,不达标会审查退回。
2.专家评审
材料评估+专业答辩,抽答或无答辩(重点陈述成果与创新点)。
3.表决公示
评审结果官网公示5-7天,异议可申诉。
四、小贴士
材料真实:确保材料真实性,影响后续申报!
时间管理:系统填报、单位审核、申诉期均有严格截止时间!
厦门专属避坑提醒:
-继续教育必须提早准备,补教育系统随时可能关闭
- 材料要盖厦门本地公司公章,异地项目需提供备案证明
- 业绩材料别只堆复印件,附项目合同、验收报告、获奖证明更有说服力
- 申报系统每年6-7月开放,错过等一年!记得盯紧“厦门市人社局”官网通知



联系电话