资质问答
24小时服务咨询热线
VX:zjwh365

扫一扫,关注我们
轻松跨过评审门款!福建职称申报“逆袭”3大技巧
发布时间:2025-11-11 16:00:51
福建职称评审政策放宽,申报条件更灵活,以下是三大实用技巧帮助您高效通过评审:职称申报(https://sl.pidiqi.com/Vzyiia)

1.学历与工作年限放宽
专科:工作满3年可申请初级职称,满7年可直接申请中级职称。
本科:工作满1年可申请初级职称,满5年可直接申请中级职称。
硕士:工作满3年可申请中级职称。
高级职称:本科需中级职称满5年或持有相关领域一级资格证书满5年。
2. 替代论文材料多样化
2025年政策明确,项目立项研究报告、专项调研报告等可替代传统论文,降低材料准备难度。
3. 系列内资格限制取消
2026年前,申报高级职称无需满足下一级职称的系列内要求,可跨系列灵活申报。
4. 政策窗口期建议
当前政策宽松,建议尽快申报,避免2026年后可能收紧的条件。
评审专业
涵盖多个领域:机械工程、机电设备安装与维护、化学工程、环境工程、电子工程、科技管理、质量工程、食品工程。无论你深耕哪个专业领域,都能找到对应的申报方向~
申报程序
福建职称申报系统入口:(https://sl.pidiqi.com/B7jU7f)(智慧建设人力)
1.个人申报流程

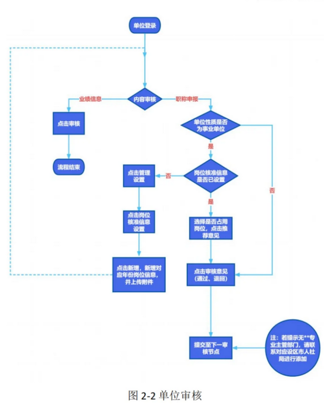
2.单位操作流程


继续教育重点提示!!!
今年继续教育处于过渡时期,允许补修2024年及之前的学时。但要注意,根据省文件指示,一天只能学习12小时。按照5年450个学时来算,差不多需要一个多月的时间。所以不提前准备,评审真的就得等明年了!大家一定要尽早规划,别到最后因为继续教育的学时不够而影响评审。
准备申报的宝子们,赶紧行动起来吧!有任何问题,都可以在评论区留言,大家一起交流探讨~

联系电话