深圳市平地起人力资源咨询管理有限公司
  • 资质认证
  • 支付安全
  • 保险赔付
  • 售后无忧
资质指南
当前位置: 首页 > 资质指南 > 资质百科

24年度广东机电评审表材料 别忘记领取

发布时间:2025-11-17 10:22:15

关于2024年度广东省工程系列机电工程专业职称评审表及申报资料领取通知,全国职称申报系统(https://sl.pidiqi.com/Vzyiia) 还没领的工程师抓紧时间哦~别忘记了!

24年度广东机电评审表材料 别忘记领取

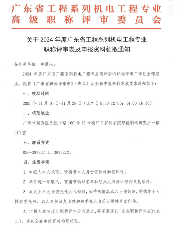
各有关单位、申报人:

2024年度广东省工程系列机电工程专业高评委的职称评审工作已全部完成,现将《广东省职称评审表》(表二)及全套申报资料发放要求通知如下:

特别注意:

(1)职称评审入口:(https://sl.pidiqi.com/eYRRfq)(认准官方入口)
(2)深圳职称申报系统官方入口:(https://sl.pidiqi.com/Nrmm6n) (深圳市人才一体化综合服务平台)
(3)广州职称申报系统官方入口:(https://sl.pidiqi.com/FNvium)  (广州人社局职称业务申报与管理系统)
(4)东莞职称申报系统官方入口:(https://sl.pidiqi.com/eaI36v)  (东莞市人力资源和社会保障局网站)
(5)除广州、深圳或是东莞外的,广东省其他地方的职称申报官方入口:(https://sl.pidiqi.com/jERzq2)(广东政务服务网)

一、领取时间

2025年11月10日-11月28日(工作日9:30-12:00;14:00-16:30)

二、领取地址

广州市越秀区先烈中路100号13号楼广东省科学院智能制造研究所一楼110室

三、注意事项

1.申报人本人领取,请携带本人身份证原件和复印件。

2.单位统一领取的,需携带领取名单和经办人身份证原件及复印件。

3.原则上不允许委托他人代领取,如特殊情况本人不便领取,需携带个人授权委托书、本人身份证复印件和被委托人身份证原件及复印件。

4.申报人本年度若职称评审没有通过,将不返还《广东省职称评审表》(表二),其余全套申报资料均可领取。

5.快递领取:如特殊情况不便到现场领取,须填写广东省机电工程专业职称评审表邮寄知情同意书,将知情同意书签字版(按手印)及本人身份证复印件扫描版提交至评委会邮箱:gdmesgpw@163.com,采用顺丰到付方式邮寄。

重要提示:

《广东省职称评审表》(表二)是申报人职称评审通过后经评委会、省人社厅盖章的纸质文件,是申报人最有效力的职称证明文件,仅此一份丢失后不可补办,要求必须将《广东省职称评审表》(表二)存入相关单位的个人人事档案中,请各位申报职称获取者单位及个人务必妥善保存。

24年度广东机电评审表材料 别忘记领取

24年度广东机电评审表材料 别忘记领取


您的浏览器版本太低

请升级您的浏览器:Internet Explorer 11 或以下浏览器: Firefox / Chrome / 360极速浏览器

电话咨询 微信公众 问题反馈