资质问答
24小时服务咨询热线
VX:zjwh365

扫一扫,关注我们
25年度广州职评条件新政已出,抓紧时间自查申报
发布时间:2025-11-25 10:29:38
广东省工程师职称评审近期进行了系统性改革,核心是**"破四唯、立新标”**,重点调整了以下方面:全国职称申报系统(https://sl.pidiqi.com/Vzyiia)

评审标准改革
1.取消强制论文要求
将论文由“必选”改为“多选”,可用技术总结报告、项目成果替代
高级职称仅需提交1-3项代表性成果(专利、课题、获奖等)
明确“不把论文数量、影响因子作为硬性量化考核指标”
2.建立“菜单式”评价体系
中级职称:6选1业绩成果(项目、奖项、专利等)高级职称:7选2业绩成果(必须含1项主业绩)
团体标准、技术报告、专利转化效益等纳入评审指标
二、学历资历条件放宽
1.硕士研究生通道优化
硕士毕业满3年可直接认定中级职称,无需先取得初级职称
硕士毕业满7年可跳过中级直接申报副高
2.其他学历门槛调整
博士学位:工作满2年可直接申报副高;取得高级工程师资格后工作满5年可申报正高本科学历:需取得中级职称后工作满5年申报副高
大专学历:需取得助理工程师资格后工作满4年申报中级(部分专业可越级)
3.破格条件拓宽
优秀青年博士签订5年基层服务协议可直接申报副高
注册类证书(如一级建造师)持有者满2年可跨级申报高级职称获得省级以上科技奖、专利奖的主要完成人可破格申报
三、专业设置更新
1.新增专业类别
建筑工程领域:新增绿色与智能建造”专业类别,涵盖绿色建筑、数字建筑、装配式建筑等10个新专业
工业软件:设置设计仿真测试、智能装置嵌入式软件、生产管理控制、系统与平台四大方向
数字技术工程师、卓越工程师等新评价项目设立
2.专业名称调整
“建筑工程地质勘察“一”工程地质勘察”,“建筑工程测量“-*工程测量”
石油化工矿山-石油钻井及化工矿山,增加石油钻井岗位·生态环境、电力、水利水电等领域均有专业设置优化
3.新兴领域全覆盖
将大数据、区块链、云计算、集成电路、人工智能、技术经纪等新职业纳入评审范围
支持各地围绕特色产业链设立特色专业(如生物医药、绿色能源)
四、申报流程与服务优化
特别注意
(1)职称评审入口:(https://sl.pidiqi.com/eYRRfq)(认准官方入口)
(2)深圳职称申报系统官方入口:(https://sl.pidiqi.com/Nrmm6n) (深圳市人才一体化综合服务平台)
(3)广州职称申报系统官方入口:(https://sl.pidiqi.com/FNvium) (广州人社局职称业务申报与管理系统)
(4)东莞职称申报系统官方入口:(https://sl.pidiqi.com/eaI36v) (东莞市人力资源和社会保障局网站)
(5)除广州、深圳或是东莞外的,广东省其他地方的职称申报官方入口:(https://sl.pidiqi.com/jERzq2)(广东政务服务网)
1.申报限制全面取消
取消申报次数限制:一年内可多次申报,直至通过
取消地区限制:全省范围内自由申报,只需提供连续6个月社保凭证.取消职称外语和计算机应用能力考试要求
2.材料大幅简化
申报材料减少约30%,不再要求重复提供证明材料
实行“代表作”评审制度,让人才做“自选题
业绩成果材料多元化:技术报告、标准制定、项目验收证明等均可作为有效证明
3.全流程数字化
通过”广东省专业技术人才职称管理系统”实现全流程在线申报
电子证书全面推行,与纸质证书具有同等法律效力
AI辅助审核:智能筛查材料合规性,创新表达分析,学术诚信检测
主要调整对比表

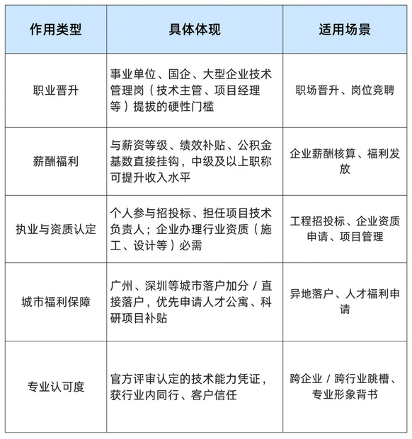
广东工程师职称证书的实际好处

总结:
广东工程师职称评审改革核心在于“破四唯立新标”,更加注重实际业绩和创新能力,大幅降低了学历、论文"门槛",为工程技术人才特别是新兴领域人才提供了更加公平、灵活的评价通道。

联系电话