资质问答
24小时服务咨询热线
VX:zjwh365

扫一扫,关注我们
确定了!2025年一建考试成绩公布时间曝光!
发布时间:2025-11-28 16:07:11
根据官方信息,2025年一级建造师考试的阅卷工作已全面启动,成绩预计将于12月中旬公布。以下是阅卷时间安排及内部流程的详细说明:成绩查询入口(网址:https://sl.pidiqi.com/eeuUFv)

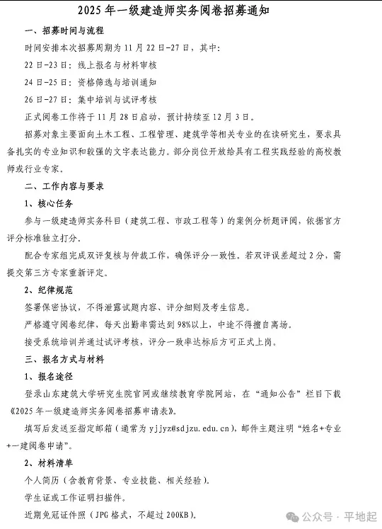
但就在刚刚,小编就收到了山东某大学一则《2025年一级建造师实务阅卷招募通知》,这无疑是给所有悬着一颗心的考生们,投下了一颗“定心丸”。详情如下图:

根据以上消息得知,本次一建实务阅卷工作将于11月28日启动,至12月3日结束,核心任务是对一级建造师实务科目(包括建筑工程、市政工程等专业)的案例分析题进行评阅。
中国人事考试网在《2025年度专业技术人员职业资格考试重要提示》中已明确,2025年一建考试成绩计划在12月中旬公布。具体是哪一天尚未确定,那么考生如何才能第一时间掌握成绩查询动态、快速获知考试结果呢?
我们梳理了近几年的阅卷与查分时间数据,网校大胆预估可能出分的时间为12月12日/15日/16日。
一建查分时间还未公布,但是查分流程你一定要先知晓。查询成绩方式有以下两种:
1、登录中国人事考试网(https://sl.pidiqi.com/eeuUFv);点击首页左侧“成绩查询”栏目;输入用户名、密码及验证码登录;选择“2025年度一级建造师执业资格考试”查看成绩。
2、打开支付宝或微信,搜索“电子社保卡”小程序;进入小程序后,点击底部“人社办事”菜单栏目,选择“人才人事”;点击“专业技术人员资格考试成绩查询”;授权登录后,选择“考试年度”和“一级建造师”即可查看。
最后预祝各位一建考生,都能如愿以偿,顺利通关,共同举杯庆祝!
1. 错别字会不会扣分?
错别字一般不扣分。
因为大多数人的正常书写体字,严格来说都有笔画缺失,可以视为个人书写习惯。但为了避免影响阅卷老师的阅读和理解,建议考生尽量书写工整、清晰。
2. 实务题每问会不会满分?
实务题(案例分析题)每问不会满分。
阅卷老师会根据答案中的得分点进行评分,如果答案中包含了所有得分点,并且表述清晰、准确,那么可以得到较高的分数,但一般不会满分。
3. 关键词是不是要一一对应才有分?
关键词的对应程度会影响得分,但并非必须一一对应。
阅卷老师主要看得分点,如果答案中的关键词与标准答案相近,或者能够体现出考生对知识点的理解和应用,那么也可以得到相应的分数。
4. 答题时字迹潦草会影响分数吗?
答题时字迹潦草会影响分数。
主观题是人工判卷,判一道题目时间有限,若字迹潦草,阅卷老师没有时间仔细查看,自然也不容易得高分。因此,建议考生答题时字迹工整、清晰,以便阅卷老师能够快速找到得分点。
5. 答案条理不清晰会扣分吗?
答案条理不清晰会扣分。
阅卷时,给分主要看得分点。如果答案条理不清晰,阅卷老师难以快速找到得分点,那么得分就会受到影响。因此,建议考生答题时尽量分条作答,将答案组织得条理清晰、逻辑严密。
6. 多答的内容会扣分吗?
多答的内容一般不会扣分。
阅卷老师只培训了这道题的相关知识,对于多答的内容,如果没有明显的错误或偏离题意,老师一般会当作没有看见,不会扣分。
但需要注意的是,如果正误判断题首先判断错误,那么后面无论是多写还是少写,都会受到影响。
7. 答题卡写错位置会得0分吗?
答题卡写错位置会得0分。
一建试卷在判卷前都要输入电脑,一个人只负责其中一道题。
如果考生把答案写错位置,阅卷时老师看不到,自然会算作0分。因此,建议考生在答题前仔细核对答题卡,确保答案写在正确的位置。
同学们还有哪些阅卷相关问题,可以留言讨论哦~
想第一时间知道自己的成绩
那就赶快扫码预约
官方出成绩第一时间通知你

长按识别二维码预约查询一建成绩

联系电话