资质问答
24小时服务咨询热线
VX:zjwh365

扫一扫,关注我们
26年度职评条件已出,抓紧时间自查申报
发布时间:2025-11-29 13:48:26
还在躺平的工程人快醒醒!根据往年经验,2025年度职称评审政策一发布,1-3月就要开启网申通道啦!业绩材料再不提前卷起来,真的要错过这趟晋升快车了。全国职称申报系统(https://sl.pidiqi.com/Vzyiia)

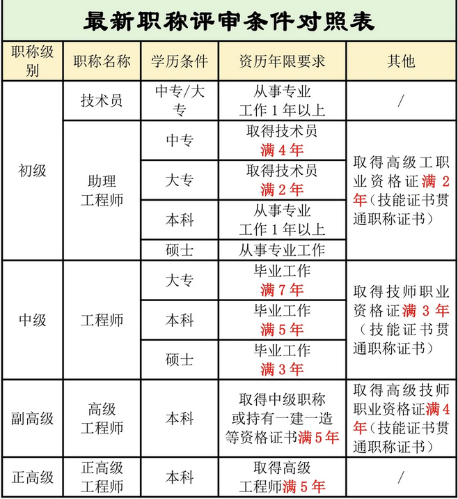
【申报条件速查】
技术员:中专/大专学历+本专业满1年=直接认定(无需评审!)
助理工程师:
大专学历+本专业2年工作经验
本科学历+本专业1年工作经验
(符合条件直接认定,跳过评审环节!)
中级工程师:
大专毕业满7年/本科毕业满5年/硕士毕业满3年
继续教育需完成90学时(公需课30+专业课60)
业绩材料要准备2-3个项目(参与/主持均可)
高级工程师(副高):
本科/硕士,取得中级职称满5年
或持有一建/一造等资格证书满5年
继续教育要攒够360学时(5年内累计)
业绩材料要3-5个主持项目(突出技术创新)
论文要2篇以上(至少1篇省级期刊)
特别注意:
(1)职称评审入口:(https://sl.pidiqi.com/eYRRfq)(认准官方入口)
(2)深圳职称申报系统官方入口:(https://sl.pidiqi.com/Nrmm6n) (深圳市人才一体化综合服务平台)
(3)广州职称申报系统官方入口:(https://sl.pidiqi.com/FNvium) (广州人社局职称业务申报与管理系统)
(4)东莞职称申报系统官方入口:(https://sl.pidiqi.com/eaI36v) (东莞市人力资源和社会保障局网站)
(5)除广州、深圳或是东莞外的,广东省其他地方的职称申报官方入口:(https://sl.pidiqi.com/jERzq2)(广东政务服务网)
(6)四川职称申报系统官方入口:(https://sl.pidiqi.com/fYvIJ3) (四川人力资源社会保障厅)
(7)山东省职称申报系统入口:(https://sl.pidiqi.com/e6jeyi)(山东省专业技术人员管理服务平台)
(8)浙江职称申报系统入口:(https://sl.pidiqi.com/JniIFj)(浙江省专业技术职务任职资格申报与评审管理服务平台)
(9)上海职称申报系统入口:(https://sl.pidiqi.com/vuiqim)(上海市职称服务系统)
(10)海南职称申报系统入口:(https://sl.pidiqi.com/qaAVza)(海南自贸港人才工作网)
(11)安徽职称申报系统入口:(https://sl.pidiqi.com/zm6Z3a)(安徽政务服务网)
(12)福建职称申报系统入口:(https://sl.pidiqi.com/B7jU7f)(智慧建设人力)
(13)湖北职称申报系统入口:(https://sl.pidiqi.com/UNBfm2)(湖北省统一身份认证平台)
(14)天津职称申报系统入口:(https://sl.pidiqi.com/r63y6n)(天津市人力资源和社会保障局)
(15)云南省职称申报系统入口:(https://sl.pidiqi.com/QNreuq)(云南省人力资源和社会保障网)
【必备材料清单】
1.基础材料:
身份证+学历学位证书(原件+复印件)
现职称证书+聘书
近5年《年度考核表》
社保缴纳证明(要和申报单位一致!)
2.继续教育证明:
公需课+专业课学时需通过"广东省专业技术人员继续教育管理系统"认证
3.业绩材料:
项目合同/验收报告/奖项证书(要能体现个人贡献!签字页/技术方案都算)
4.论文/技术报告:
中级:1篇技术报告(不强制发表)
高级:2篇论文(至少1篇发表,查重率≤30%)
论文发表困难户,怎么发职称论文?
为了确保论文在评审时有效,建议提前1年开始准备哦!
审稿周期(提前9-12个月)
普刊:至少预留3个月(实际常需6个月)
核心期刊:提前1年半起步
见刊时间(提前6个月)
每本杂志的刊期都随时在变,快的也得3个月左右,不提前准备的话可选择性就少。
检索时间(提前3个月)
发表见刊后,需要1-3个月才能被知网等权威数据库收录检索。


联系电话